91黑料
欢迎访问91黑料 !
ENGLISH
首 页
91黑料概况
91黑料简介
历史沿革
化工名人
组织机构
91黑料 领导
91黑料 机构
师资力量
在职教师
光荣退休
人才培养
精品课程
本科生培养
研究生培养
示范中心
科学研究
91黑料 项目
研究基地
91黑料 条件
91黑料 成果
党建工作
党委(纪委)委员
党建动态
纪委工作
学生工作
团委
学生会
学生活动
规章制度
招生就业
就业信息
本科生招生
研究生招生
校友园地
校友风采
校友活动
校友名录
实验室安全
安全活动
管理规定
安全准入
安全文化
实验室安全
安全活动
管理规定
安全准入
安全文化
当前位置:
首 页
>
实验室安全
>
管理规定
> 正文 >
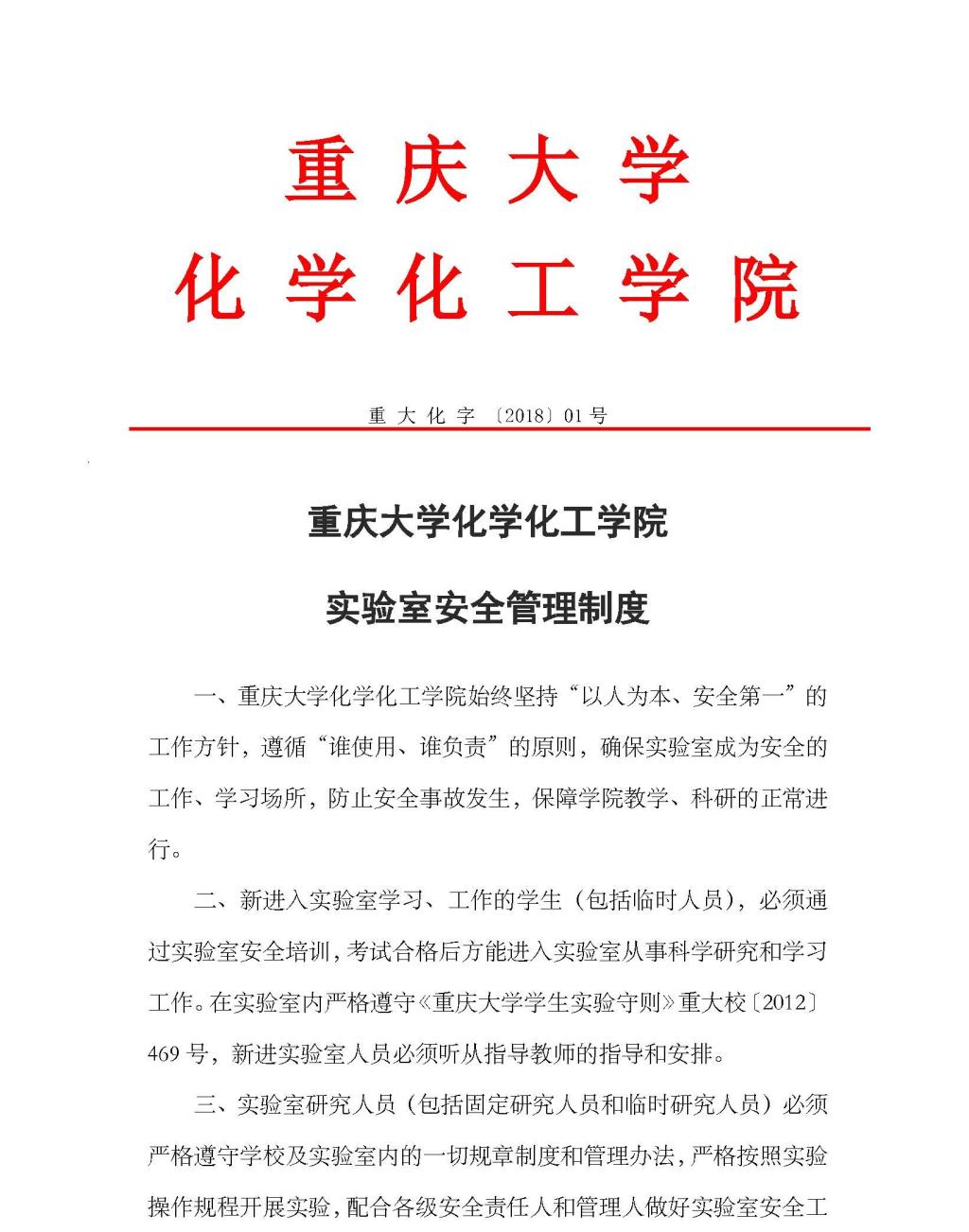
91黑料 实验室安全管理制度
发布时间:2017-06-08 20:46